
Coming of Age: The 1968 Generation: Hosting Requirements
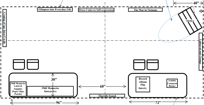
Coming of Age: The 1968 Generation features six (6) retractable banner graphics, a hands-on magnetic graphic interactive, a hands-on record album flip interactive, a hands-on 1968 memory element, a two-user computer interactive challenge, and a media kiosk with music and news of the period highlighting growing up and coming of age in 1968 Minnesota.

No insurance is required from the host organization for the exhibit itself.
One (1) 20-amp three-prong (grounded) circuits.
Two (2) minimum, three (3) to four (4) preferred.
All tools are provided with the exhibit. Venue to supply stepladders.
Host organization is required to provide general lighting for the exhibit. No special lighting or climate control is required for this exhibit.
Host organization is required to provide the following tables: